Project
Social Platform 2000
Full-stack forum with ASP.NET Core backend and React/Tailwind frontend.
RoleFull-stack
Date03-09-2024
Tech
ASP.NET CoreEntity FrameworkPostgreSQLReactTailwindDocker
Highlights
- ASP.NET Core API with Entity Framework and Postgres
- React + Tailwind forum frontend
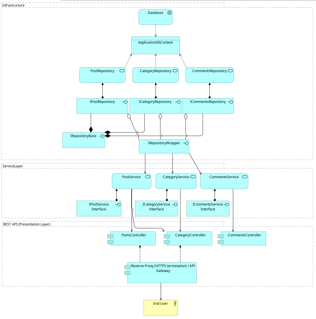
- Dockerized dev environment; migrations and architecture/DB diagrams included
Overview
A full-stack forum application. The backend provides ASP.NET Core APIs with Entity Framework and Postgres; the frontend is a React app styled with Tailwind. Docker dev containers simplify setup.


Highlights
- ASP.NET Core API with Entity Framework and Postgres.
- React + Tailwind frontend for the forum experience.
- Dockerized dev container for consistent tooling.
- EF migrations for schema evolution; diagrams included for architecture and DB.
Notes
- Dev container ready in VS Code; backend scripts handle migrations.
- Postgres assumed as the database; adjust connection strings per environment.